12月课程研修《新质企业数字战略与数据价值化》
发表时间:2024-11-25 09:54 浏览次数:
“对标世界一流企业”在国务院相继发布的《关于开展对标世界一流企业价值创造行动的通知》与《关于促进民营经济发展壮大的意见》中,分别对央国企和民营企业提出要求、建议及实施指导,要求国有企业立足新发展阶段,以提升发展质量效益效率为主线,以对标世界一流企业为抓手,推动国有企业完善价值创造体系,提升价值创造能力,更好履行经济责任、政治责任和社会责任。
为加快建设世界一流企业提供坚强支撑。同时,国家将引领民营企业对标国际一流企业,加深全产业链开拓,不断增强企业国际竞争力,推动我国科技品牌走向世界前沿。开展对标一流价值创造行动,将数智化上升到企业级乃至生态级战略,探索推动政府、企业、科研智库和金融机构等组建全域数字化运营生态圈。
研修主题
《企业数字化转型制胜之道》暨对标世界一流企业价值创造行动
研修时间
特邀席位会议:2024年12月20日上午(需向推荐单位申请)
深度参与研学:2024年12月20日下午
主题实战课程:2024年12月21日-22日(全天)
研修地点
中国·深圳·华为总部
研修议程(一)
2024 年 12 月 20日
上午 - 特邀席位研讨会议
研讨主题:《发展新质生产力,助推数字中国进程,布局企业先行机遇》
会议主持:中财经国际数字经济研究院
会议出席:
- 徐晓兰:工业和信息化部 原副部长
- 吕述望:中国科学院 院士
- 省/市政府相关领导
- 中国电子信息产业集团
- 华为技术有限公司高层
- 比亚迪股份有限公司高层
- 顺丰控股股份有限公司高层
- 立讯精密工业股份有限公司高层
- 华大集团高层
- 高成长性科技企业代表(4 席)
下午 - 深度参访研学 - 华为总部基地
指导专家:华为技术有限公司相关领域专家
同行人员:参考“特邀席位研讨会”出席人员
研修议程(二)
2024 年 12 月 21 日- 22 日 主题授课 + 实战研习
一、授课讲师:
- 陶景文:华为技术有限公司董事、质量流程 IT 总裁 华为投资控股有限公司高级副总裁兼首席信息官
- 何园媛:华为最高荣誉“蓝血十杰”获得者 华为企业架构领军人 华为消费者事业部原 CIO
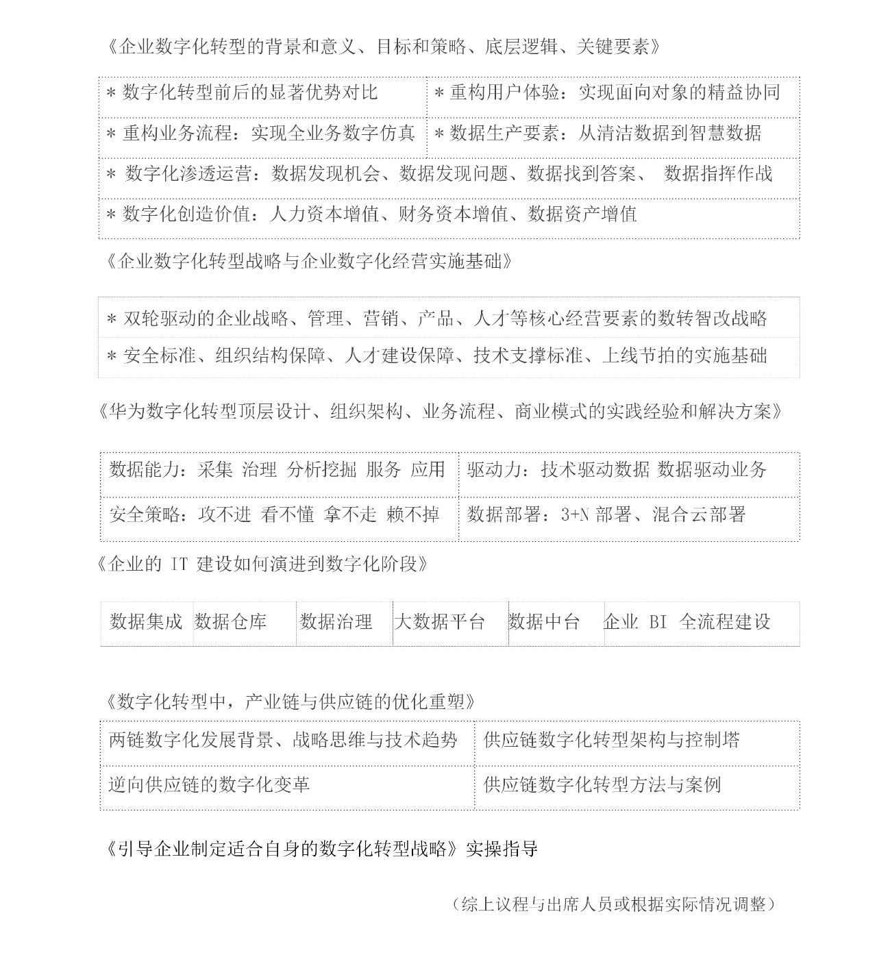
二、主题课纲:

参训对象
央国企/事业单位、民营企业、高校/研究院、金融机构、产业园等主体负责人
学制安排
总学制1年,每月2-3天集中学习,课堂面授、一流企业访学、名家研讨等
学成结业
完成学习后发放结业证书,同时由选修高校颁发相关学科结业证书
